Exercise 8.3 Solution Example - Hoff, A First Course in Bayesian Statistical Methods
標準ベイズ統計学 演習問題 8.3 解答例

Table of Contents

a)

Answer

using Distributions
using Random
using LaTeXStrings
using Plots, StatsPlots
using Plots.Measures
using CSV, DataFrames
using DelimitedFiles
using StatsBase
using SpecialFunctions
Random.seed!(1234)

# %%
# read data
Y = Matrix{Float64}(undef, 0, 2)
for i in 1:8
    school = readdlm("../../Exercises/school$i.dat")
    Y = vcat(Y, hcat(repeat([i], size(school, 1)), school))
end

# %%
# set prior parameters
μ₀ = 7
γ₀² = 5
τ₀² = 10
η₀ = 2
σ₀² = 10
ν₀ = 2

# %%
# starting values
m = length(unique(Y[:,1]))
n = Vector{Float64}(undef, m)
ȳ = Vector{Float64}(undef, m)
sv = Vector{Float64}(undef, m)
for j in 1:m
    ȳ[j] = mean(Y[Y[:,1] .== j, 2])
    sv[j] = var(Y[Y[:,1] .== j, 2])
    n[j] = length(Y[Y[:,1] .== j, 2])
end

θ = copy()
σ² = mean(sv)
μ = mean(θ)
τ² = var(θ)

# setup MCMC
Random.seed!(1)
S = 5000
THETA = Matrix{Float64}(undef, S, m)
MST = Matrix{Float64}(undef, S, 3)

# MCMC algorithm
for s in 1:S
    # sample new values of the θs
    for j in 1:m
        v_θ = 1 / (n[j] / σ² + 1 / τ²)
        E_θ = v_θ * (n[j]*[j]/σ² + μ/τ²)
        θ[j] = rand(Normal(E_θ, sqrt(v_θ)))
    end

    # sample new value of σ²
    νₙ = ν₀ + sum(n)
    ss = ν₀ * σ₀²
    for j in 1:m
        ss += sum((Y[Y[:,1] .== j, 2] .- θ[j]).^2)
    end
    σ² = 1 / rand(Gamma(νₙ / 2, 2/ss))

    # sample a new value of μ
    v_μ = 1 / (m/τ² + 1/γ₀²)
    E_μ = v_μ * (m * mean(θ) / τ² + μ₀ / γ₀²)
    μ = rand(Normal(E_μ, sqrt(v_μ)))

    # sample a new value of τ²
    etam = η₀ + m
    ss = η₀ * τ₀² + sum((θ .- μ).^2)
    τ² = 1 / rand(Gamma(etam/2, 2/ss))

    # store results
    THETA[s, :] = θ
    MST[s, :] = [μ, σ², τ²]
end

ex8-3_stationarity.png

Figure 1: stationarity plot

using MCMCDiagnosticTools
using MCMCChains

ess(MCMCChains.Chains(MST))
ESS
  parameters         ess   ess_per_sec
      Symbol     Float64       Missing

     param_1   4046.5607       missing
     param_2   4697.5784       missing
     param_3   3299.9524       missing

b)

Answer

# posterior mean and 95% confidence region for σ²
julia> mean(MST[:,2])
14.413317696499103

julia> quantile(MST[:,2], [0.025, 0.975])
2-element Vector{Float64}:
 11.733606090321313
 17.92710379952854
# posterior mean and 95% confidence region for μ
julia> mean(MST[:,1])
7.587311747784735

julia> quantile(MST[:,1], [0.025, 0.975])
2-element Vector{Float64}:
 5.910059688648781
 9.160791496009686
julia> mean(MST[:,3])
5.478604048700004

julia> quantile(MST[:,3], [0.025, 0.975])
2-element Vector{Float64}:
  1.9240022529423977
 14.101516261365546

ex8-3_posterior.png

Figure 2: Comparison of posterior and prior densities

The following things were learned from the data:

  • \(\sigma^2\) is around 14.4, which is higher than the prior mean 10.0, and the variance is smaller than the prior variance 100.
  • \(\mu\) is around 7.6, which is higher than the prior mean 7.0, and the variance is smaller than the prior variance 10.0.
  • \(\tau^2\) is around 5.5, which is smaller than the prior mean 10.0, and the variance is smaller than the prior variance 100.

c)

Answer

σ²_pri = rand(Gamma(ν₀/2, 2σ₀²/ν₀), S)
τ²_pri = rand(Gamma(η₀/2, 2τ₀²/η₀), S)
R_pri = τ²_pri ./ (σ²_pri .+ τ²_pri)
R_pos = MST[:,3] ./(MST[:,2] .+ MST[:,3])

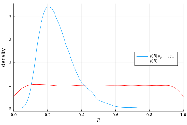
ex8-3_Rdensity.png

Figure 3: Prior and posterior densities of \(R\)

The plot above shows that about 25% of the variance is due to between-school variation, and the rest is due to within-school variation.

d)

Answer

# posterior probability that θ₇ is smaller than θ₆
mean(THETA[:,7] .< THETA[:,6])
0.5222
# posterior probability that θ₇ is the smallest of all the θ’s
mean(THETA[:,7] .≤ minimum(THETA, dims=2))
0.325

e)

Answer

θ̄ = mean(THETA, dims=1) |> vec
fig_e = plot(
    ȳ, θ̄, seriestype=:scatter, xlabel=L"\bar{y}_i", ylabel=L"\theta_i", legend=:none,
    xlims=(6,11), ylims=(6,11), size=(400, 400), margin=5mm, alpha=0.5
)
fig_e = plot!(fig_e, x->x, color=:red, linewidth=1,alpha=0.5)
fig_e

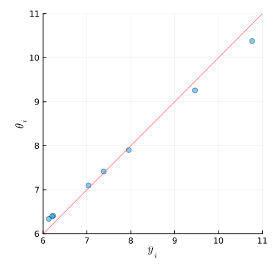
ex8-3e_scatter.png

Figure 4: Sample averages and posterior expectations

For the schools with large sample averages, the posterior expectations tend to be smaller than the sample averages. For the schools with small sample averages, the posterior expectations tend to be larger than the sample averages.

# sample mean of all observations
mean(Y[:,2])
7.6912777777777785
# posterior mean of μ
mean(MST[:,1])
7.587311747784735

Author: Kaoru Babasaki

Email: bbkaoru1007@keio.jp

Last Updated: 2025-05-02 金 16:29

home Home | ホーム | GitHub