Exercise 4.4 Solution Example - Hoff, A First Course in Bayesian Statistical Methods
標準ベイズ統計学 演習問題 4.4 解答例

Table of Contents

a)

answer

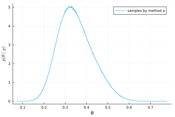
From the result in 3.4 d) ii, the posterior distribution when using the mixture prior distribution follows \(\frac{3}{4} \text{Beta}(17, 36) + \frac{1}{4} \text{Beta}(23, 30)\).

The plot is as follows.

using Distributions
using Random
using LaTeXStrings
using Plots
mm = MixtureModel(
    [Beta(17, 36), Beta(23, 30)],
    [0.75, 0.25]
)
mm_samples = rand(mm, 10_000_000)
histogram(
    mm_samples, label="mixture model posterior"
    , bins=1000, normalize=:pdf, xlabel="θ", ylabel=L"p(\theta \mid y)"
)

:RESULTS:

exercise4-4a.png

The 95% quantile-based posterior confidence interval can be approximated using sample quantiles as follows.

quantile(mm_samples, [0.025, 0.975])
2-element Vector{Float64}:
 0.2098971517541345
 0.5230478539666719

b)

answer

w = 0.75

z_mc = []
for s in 1:10_000_000
    x = rand(Bernoulli(w), 1)
    dist = x == 1 ? Beta(17, 36) : Beta(23, 30)
    z = rand(dist)
    append!(z_mc, z)
end

:RESULTS:

exercise4-4b.png

どちらも同じ形状の分布になる! (Same shape distribution!)

Author: Kaoru Babasaki

Email: bbkaoru1007@keio.jp

Last Updated: 2025-05-02 金 16:29

home Home | ホーム | GitHub